| Sign In | Join Free | My spintoband.com |
|
Brand Name : Gold
Name : Diode Thyristor Rectifier
Certificate : ISO9001:2000,EU, UL,CUL,RoHS
Suitable for types : MD. MDC、 MDK. MDA
IF(AV) : 20A ~ 500A or custom made
20A ~ 500A : 1600V or custom made
Tjm : 150C or custom made
VSIO : ≥2.5KV(RMIS) or custom made
Type : Rectifier Bridges Module
Diode Thyristor Rectifier
Specification of Diode Thyristor Rectifier
solid state relay PDF: https://maiimg.com/free/?e=dyPPp/s2DmrS66
Parameter Symbol Definition
| Symbol | Classification | Definition |
| VRRM | D | Repetitive peak reverse voltage |
| IRRM | D,T | Repetitive peak reverse current |
| VFM | D | Peak forward voltage |
| IF(AV) | D | Average forward current |
| IIF(RMS) | D | Virtual value forward current |
| IDC | D,T | Output current(D.C) |
| IFSM | D | Surge forward current(Peak value) |
| I2T | D,T | I2T |
| VDRM | T | Repetitive peak off- state voltage(V) |
| IDRM | T | Repetitive peak off-state current(A) |
| VTM | T | Peak on-state voltage(V) |
| IT(AV) | T | Average on- state current(A) |
| IT(RMS) | T | Virtual value on- state current(A) |
| ITSM | T | Surge on-state current(Peak value)(A) |
| VGT | T | Gate trigger voltage(V) |
| IGT | T | Gate trigger current(A) |
| IH | T | Holding current(A) |
| IL | T | Latching Current(A) |
| dv/dt | T | Voltage build-up(A/μ s) |
| di/dt | T | Current build -up(A/μs) |
| Tc | COM | Max. heat sink temperature(℃) |
| Tj | COM | Max. Junction temperature(℃) |
| Rthjc | COM | Crusting thermal resistance (Modules all chip- soleplate)(℃/W) |
| Rthcs | COM | Contact heat resistance (Modules soleplate - radiators)(℃/W) |
| VISO | COM | The terminal and the bottom insulation between (VRMNS for AC current virtual value)(V) |
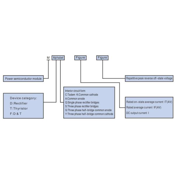
Fig No.: Appearance and installation dimension drawing number(See P37 & P38)
Sort: D: diode T: thyrister COM: common (Parameters)
Model Explanation

IF(AV)=20A ~ 500A, VRRM= 1600V or custom made, Tjm=150C, VSIO≥2.5KV(RMIS)
The parameters in the table are the ratings and characteristics of each diode chip in module
Suitable for types: MD. MDC, MDK. MDA
Rectifier Bridges Module
Rectifier Bridges Module
| TYPE | IF(AV) TC | VTM (V) | IRRM (mA) | Rth(j-c) (℃/W) | Rth(c-h) (℃/W) | Fig | Circuit | |
| (A) | (℃) | |||||||
| MD20 | 20 | 90 | 0.80 | ≤10 | 0.80 | 0.1 | 12 | ![]() |
| MD50 | 50 | 90 | 0.80 | ≤10 | 0.80 | 0.1 | 12 | |
| MD100 | 100 | 90 | 0.80 | ≤10 | 0.55 | 0.1 | 13 | |
| MD200 | 200 | 90 | 0.80 | ≤10 | 0.23 | 0.05 | 13 | |
| MD300 | 300 | 90 | 0.80 | ≤10 | 0.28 | 0.05 | 3 | |
| MD400 | 400 | 90 | 0.80 | ≤10 | 0.16 | 0.05 | 10 | |
| MD500 | 500 | 90 | 0.80 | ≤10 | 0.15 | 0.05 | 10 | |
| MD800 | 800 | 90 | 0.80 | ≤10 | 0.12 | 0.05 | 11 | |
| MDC25 | 25 | 90 | 0.80 | ≤10 | 0.80 | 0.1 | 1 | |
| MDC40 | 40 | 90 | 0.80 | ≤10 | 0.80 | 0.1 | 1 | |
| MDC55 | 55 | 90 | 0.80 | ≤10 | 0.80 | 0.1 | 1 | |
| MDC70 | 70 | 90 | 0.80 | ≤10 | 0.80 | 0.1 | 1 | |
| MDC90 | 90 | 90 | 0.80 | ≤10 | 0.70 | 0.1 | 2 | |
| MDC110 | 110 | 90 | 0.80 | ≤15 | 0.85 | 0.1 | 2 | |
| MDC130 | 130 | 90 | 0.80 | ≤15 | 0.85 | 0.05 | 2 | |
| MDC160 | 160 | 90 | 0.80 | ≤15 | 0.80 | 0.05 | 2 | |
| MDC200 | 200 | 90 | 0.80 | ≤20 | 0.80 | 0.05 | 2 | |
| MDC250 | 250 | 90 | 0.75 | ≤20 | 0.75 | 0.05 | 3 | |
| MDC300 | 300 | 90 | 0.75 | ≤20 | 0.75 | 0.05 | 3 | |
| MDC400 | 400 | 90 | 0.80 | ≤30 | 0.80 | 0.05 | 10 | |
| MDC500 | 500 | 90 | 0.80 | ≤30 | 0.80 | 0.05 | 10 | |
| MDC800 | 800 | 90 | 0.80 | ≤30 | 0.80 | 0.05 | 11 | |
ID= 10A ~ 300A, Tjm=150℃, VRRM= 1600V or custom made, VISO≥2.5KV(RMS)
The parameters in the table are the ratings and characteristics of each diode chip in module(Except for ID)
Suitable for types: MDQ
Single Phase Rectifier Bridges Modules
| TYPE | ID TC | VTM (V) | IRRM (mA) | Rth(j-c) (℃/W) | Rth(c-h) (℃/W) | Fig | Circuit | |
| (A) | (℃) | |||||||
| MDQ10 | 10 | 90 | 0.84 | ≤2 | 6.24 | 0.1 | 14 | ![]() |
| MDQ20 | 20 | 90 | 0.84 | ≤4 | 2.74 | 0.1 | 14,15 | |
| MDQ30 | 30 | 90 | 0.85 | ≤6 | 1.4 | 0.1 | 14,15 | |
| MDQ60 | 60 | 90 | 0.85 | ≤8 | 0.76 | 0.1 | 4,5 | |
| MDQ75 | 75 | 90 | 0.85 | ≤10 | 0.6 | 0.1 | 4,5 | |
| MDQ100 | 100 | 90 | 0.80 | ≤10 | 0.49 | 0.05 | 4,5 | |
| PSB125 | 125 | 90 | 0.75 | ≤10 | 0.45 | 0.05 | - | |
| MDQ150 | 150 | 90 | 0.75 | ≤10 | 0.3 | 0.05 | 6 | |
| MDQ200 | 200 | 90 | 0.85 | ≤10 | 0.25 | 0.05 | 6 | |

Our Company
Founded in 1992, Wuxi Gold Control Technology Co., Ltd., a private high tech company, is specialized in the research and production of Solid State Relays, Electronic Semiconductors, DC Motor Drivers and AC Voltage Regulation Devices.
For the past 10 consecutive years, our company has been qualified as "Jiangsu's private high tech business". We have also been given the honor as "Wuxi's 10 Best Private Science & Technology Enterprises" for years.
Our products, the electronic modules with the brand of Gold, have been listed among "Wuxi's Renowned Products".Our company has 5 patents on Solid State Relays. Our products are widely used in various industrial automation control areas like chemical fiber machinery, temperature control of electric furnace, rubber & plastic machinery, fountain control and digital-controlled machinery, and are sold to Europe, America, Korea and Turkey.

Our Factory
Our factory can produce about 50,000 pieces each month. We can give you good quality and reasonable prices. We have 20 professional research people who have all been graduated from famous universities and colleges. When producing, we have strict tests: self-test, inter-test and special-test.

Our Certificate
Our products, the electronic modules with the brand of Gold, have been listed among "Wuxi's Renowned Products".Our company has 5 patents on Solid State Relays. Our products are widely used in various industrial automation control areas like chemical fiber machinery, temperature control of electric furnace, rubber & plastic machinery, fountain control and digital-controlled machinery, and are sold to Europe, America, Korea and Turkey.
Our company passed the Certification of ISO9001:2000 in 2000. Our main products have been given CE Certificate of European Union, UL,CUL and RoHS Certificates.


|
|
CUL 300A Full Wave Scr Bridge Rectifier High Precision Eletronic Control Images |